郑州朴华科技

15890137611

新闻资讯

实时记录行业动态,助力企业解决环保难题。

朴华科技在2022中原(首届)大气污染防治科技论坛上分享挥发性有机物治理新技术

发布时间:2022-08-15 返回列表

8月14日上午,2022中原(首届)大气污染防治科技论坛在郑州国际会展中心成功举办,本届论坛由河南省环境保护产业协会主办,大气污染防治委员会承办。郑州朴华科技有限公司作为本次论坛企业承办代表就《挥发性有机物治理新技术的应用》跟与会嘉宾做了专业分享。

河南省环境保护产业协会会长马福立致开幕词

河南省环境保护产业协会会长马福立致开幕词

朴华科技技术总工高飞指出,近年来,随着国家环保政策日趋严格,我国挥发性有机物减排与控制工作取得了较大进展,但由于VOCs排放涉及行业众多、情况复杂,治理难度较大。传统的单一处理设备已难以满足处理要求,需要改进VOCs治理工艺、设备,不断提高治理效率,应对复杂情况,以新工艺、新设备取代传统旧设备。

高工围绕“大气污染防治法规体系、VOCs处理新型工艺与设备介绍、VOCs处理新型工艺案例分析”展开。

一、大气污染防治法规体系

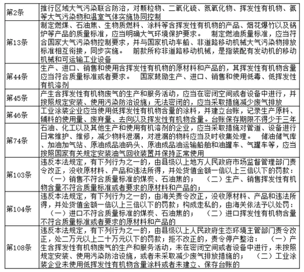
2015年8月29日修订通过自2016年1月1日起施行的《中华人民共和国大气污染防治法》第2条、第13条、第44条、第45条、第46条、第74条、第103条、第104条、第108条共九条对VOCs的监督管理作出了规定。

《中华人民共和国大气污染防治法》

《重污染天气重点行业应急减排措施指定技术指南》政府控制VOCs措施:制定出台相关法律法规和标准规范;严格环境准入;推进重点行业重点企业“一企一策”治理;强化环保监管,推广使用低挥发性有机溶剂,征收排污费等。

《重污染天气重点行业应急减排措施指定技术指南》

已经发布的国家固定源VOCs排放标准

VOCs排放标准

《河南省大气污染防治条例》《条例》共六章八十七条,主要对监督管理、燃煤和其他能源污染防治、工业及相关污染防治、机动车船以及非道路移动机械污染防治、扬尘污染防治、农业和其他污染防治、重污染天气应对和重点区域大气污染联合防治、法律责任进行了规范。

《河南省大气污染防治条例》

河南省发布七项重点行业大气污染物排放标准:《铝工业污染物排放标准》、《水泥工业大气污染物排放标准》、《工业窑炉大气污染物排放标准》、《钢铁工业大气污染物排放标准》、《印刷工业挥发性有机物排放标准》、《炼焦化学工业大气污染物排放标准》、《工业涂装工序挥发性有机物排放标准》。

二、VOCs处理新型工艺与设备介绍

01 树脂吸附蒸汽脱附工艺

树脂吸附蒸汽脱附工艺

主要设备:预处理器、树脂吸附罐、冷凝器、风机、分层罐、水相罐、有机相罐、调节阀门及电控系统等。

适用领域:医药化工、制药制剂、农药合成、氯化工等领域;可处理烃类、醇醚类、氯代烃类、酮类、芳烃类等有机废气;可对废气中的有机挥发物进行回收。

工艺优势:在废气吸附过程中不会引发催化聚合或燃烧等隐患;树脂属于疏水性材料,运行过程中对水分没有特殊要求;高精度处理,可实现溶剂回收和达标排放。

02 活性炭吸脱附+催化燃烧工艺

活性炭吸脱附+催化燃烧工艺

主要设备:预处理器、活性炭吸附床、催化燃烧炉、吸附风机、脱附风机、调节阀门及电控系统等。

适用领域:印刷、涂装、橡胶、塑料、化工等领域;可处理烃类、芳烃类、酮类等大风量低浓度有机废气。

工艺优势:设备运行稳定,整个运行过程实现全自动PLC控制,自动化程度高、运行可靠;设备投资小,运行维护费用低。

03 蓄热式焚烧RTO设备

蓄热式焚烧RTO设备

主要设备:LEL检测仪、RTO设备主体(包括:燃烧室、蓄热室、蓄热体)、烧嘴、主风机、吹扫风机、助燃风机、调节阀门及电控系统等。

适用领域:印刷、涂装、橡胶、塑料、化工等领域;可处理烃类、酮类、芳烃、酯类、醚类等不含卤素、硅的中等风量,中高浓度有机废气。

工艺优势:处理效率高,可达99%以上;系统带蓄热体,可实现热量回收,热利用率高;采用低氮烧嘴不产生氮氧化物。

04 沸石转轮+RTO/TO工艺

沸石转轮+RTO/TO工艺

主要设备:预处理器、VOCs浓缩转轮、热交换器、燃烧装置、吸附风机、脱附风机、调节阀门及电控系统等。

适用领域:印刷、涂装、橡胶、塑料、化工等领域;可处理烃类、酮类、芳烃类等大风量低浓度有机废气。

工艺优势:沸石耐温高,可处理高沸点有机污染物;沸石转轮占用空间小,系统设置灵活;对有机废气浓缩可达15~20倍,处理效果更好。

三、VOCs处理新型工艺案例分析

01 树脂吸附+蒸汽脱附工艺处理含氯废气

树脂吸附+蒸汽脱附工艺处理含氯废气

树脂吸附+蒸汽脱附工艺治理案例

项目情况:风量:8000m³/h;污染物浓度:≤500mg/m³;污染因子:二氯乙烷、二氯丙烷、环己酮、乙酸酯等非甲烷总烃。

处理工艺:车间灌装过程中产生的废气,通过管道收集后经主风机送入树脂吸附罐,采用两吸一脱的运行方式,实现在线吸脱附,可满足车间24h生产运行。树脂吸附饱和后通过蒸汽进行脱附,脱附下的有机物随蒸汽经两级冷凝后进入分层罐,将有机相和水相分离,实现有机物的回收。处理效率达90%以上,外排VOC浓度≤60mg/m³。

02 活性炭吸脱附+催化燃烧工艺处理喷涂废气

活性炭吸脱附+催化燃烧工艺处理喷涂废气

活性炭吸脱附+催化燃烧工艺治理案例

项目情况:风量:90000m³/h;污染物浓度:≤300mg/m³;污染因子:漆雾、苯、甲苯、二甲苯等非甲烷总烃。

处理工艺:喷涂和烘干过程中产生的废气经管道收集后,先进入干式过滤器预处理,去除废气中的漆雾,然后进入活性炭吸附系统,在活性炭的吸附作用下达标排放。活性炭箱采用5吸1脱的设计方式,可实现在线运行。脱附的废气进入催化燃烧室,在催化剂作用下氧化分解。处理效率达85%以上,外排VOC浓度≤50mg/m³,苯浓度≤1mg/m³,二甲苯浓度≤20mg/m³。

03 活性炭吸脱附+催化燃烧工艺处理乙醇废气

活性炭吸脱附+催化燃烧工艺处理乙醇废气

气旋混流塔+活性炭吸脱附+催化燃烧工艺治理案例

项目情况:风量:40000m³/h;污染物浓度:≤300mg/m³;污染因子:乙醇等非甲烷总烃。

处理工艺:车间烘干过程中产生的有机废气,经管道收集后,先进入气旋混流塔做一级喷淋预处理,之后经干式过滤器脱除颗粒物,预处理后的废气进入活性炭吸吸附系统进行VOC的处理,活性炭吸附饱和后,通过催化燃烧炉产生的热气给活性炭脱附再生,脱附下来的高浓度有机废气进入催化燃烧炉氧化分解,达标排放。处理效率达85%以上,外排VOC浓度≤30mg/m³。

04 活性炭吸脱附+催化燃烧工艺处理熔铸废气应用

活性炭吸脱附+催化燃烧工艺处理熔铸废气应用

气旋混流塔+静电油烟净化器+活性炭吸脱附+催化燃烧工艺治理案例

项目情况:风量:40000m³/h;污染物浓度:≤300mg/m³;污染因子:石蜡、矿物油、颗粒物及非甲烷总烃。

处理工艺:熔铸过程中产生的有机污染废气,先进入气旋混流塔,在喷淋作用下,一方面给废气降温,将温度降至30~45℃,然后进入立式静电除油设备,去除废气中的矿物油,经干式过滤预处理后进入活性炭吸脱附+催化燃烧系统进行非甲烷总烃的处理。处理效率达85%以上,外排VOC浓度≤50mg/m³。

05 活性炭吸脱附+催化燃烧工艺处理磨料磨具行业废气应用

活性炭吸脱附+催化燃烧工艺

油烟净化器+气旋混流塔+活性炭吸脱附+催化燃烧工艺治理案例

项目情况:风量:15000m³/h;污染物浓度:≤300mg/m³;污染因子:颗粒物、油烟及非甲烷总烃。

处理工艺:车间废气经管道收集后,先进入油烟净化器去除废气中的油烟颗粒,然后进入气旋混流塔和干式过滤器预处理,去除废气中的颗粒物,同时给废气进行降温,然后进入活性炭吸附+催化燃烧系统,去除废气中的非甲烷总烃。处理效率达85%以上,外排VOC浓度≤50mg/m³,颗粒物浓度≤10mg/m³。

06 RTO工艺处理丙酮废气应用

RTO工艺处理丙酮废气应用

RTO工艺治理案例

项目情况:风量:18000m³/h;污染物浓度:≤32000mg/m³;污染因子:丙酮、乙酸甲酯、乙酸乙酯等非甲烷总烃。

处理工艺:车间烘干过程中产生的VOCs废气经管道收集后进入RTO炉内,在760℃以上温度下氧化分解成水和二氧化碳,达标排放。处理效率达99%以上,外排VOCs浓度≤20mg/m³。

吸附脱附、催化燃烧、高温焚烧等治理技术是当前VOCs治理的主流技术。为了克服单一技术的局限性 , 朴华科技针对不同工况条件将多种治理工艺相结合,如活性炭吸脱附/沸石吸脱附+催化燃烧、树脂吸脱附+冷凝回收、沸石转轮吸脱附+RTO高温焚烧等。对于油烟废气的处理,则可以选择静电式油烟净化设备

每种有机废气治理工艺均有一定的适用条件,需要综合考虑工况条件、技术完善性、经济性、安全性以及设备维护等多方面因素。

高工的专业分享迎来台下阵阵掌声,分享会结束后,多家单位负责人同高工进行了深入的沟通,并成功同3家企业达成了初步的合作意向。

在线咨询
『最新资讯』
『推荐产品』
活性炭+催化燃烧设备(RCO)

活性炭+催化燃烧设备(RCO)

朴华科技设计生产的活性炭+蓄热式催化燃烧(RCO)设备是利用活性炭模块对挥发性有机废气(VOCs)进行吸附收集、压缩、提高浓度,然后把高···……

沸石转轮+催化燃烧设备(RCO)

沸石转轮+催化燃烧设备(RCO)

沸石转轮+RCO催化燃烧设备是目前有机废气处理领域应用较为实用的一种工艺。采用吸附-脱附-冷却三项连续程序,边吸附边脱附。沸石转轮先对有···……

蓄热式燃烧分解设备(RTO)

蓄热式燃烧分解设备(RTO)

郑州朴华科技设计生产的蓄热式焚烧系统(RTO)是一种有机废气处理设备,与传统的催化燃烧、直燃式热氧化炉(TO)相比,蓄热式焚烧系统(RT···……