郑州朴华科技

15890137611

新闻资讯

实时记录行业动态,助力企业解决环保难题。

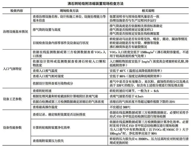
VOCs废气治理沸石转轮吸附浓缩装置性能现场检查方法

发布时间:2021-10-14 返回列表

为了配合生态环境保护督察工作,提高地方环保部门的工作效率,对沸石转轮吸附浓缩装置的使用方法和主要控制指标进行了梳理,将现场检查方法划分为治理设施基本情况、入口气体特征、设备工艺参数和设备性能参数四个方面,明确了其关键性控制指标,编写了针对该装置的快速科学的现场检查方法(见下表),供生态环境保护督察和基层生态环境管理部门参考。

VOCs废气治理沸石转轮吸附浓缩装置性能现场检查方法

在线咨询
『最新资讯』
『推荐产品』
活性炭+催化燃烧设备(RCO)

活性炭+催化燃烧设备(RCO)

朴华科技设计生产的活性炭+蓄热式催化燃烧(RCO)设备是利用活性炭模块对挥发性有机废气(VOCs)进行吸附收集、压缩、提高浓度,然后把高···……

沸石转轮+催化燃烧设备(RCO)

沸石转轮+催化燃烧设备(RCO)

沸石转轮+RCO催化燃烧设备是目前有机废气处理领域应用较为实用的一种工艺。采用吸附-脱附-冷却三项连续程序,边吸附边脱附。沸石转轮先对有···……

蓄热式燃烧分解设备(RTO)

蓄热式燃烧分解设备(RTO)

郑州朴华科技设计生产的蓄热式焚烧系统(RTO)是一种有机废气处理设备,与传统的催化燃烧、直燃式热氧化炉(TO)相比,蓄热式焚烧系统(RT···……